武芯烧录器支持德州仪器(TI) TMS320F2802x 系列芯片编程烧录
发布时间:2026-02-25 15:56:09
在PWM 控制方面,高分辨率 PWM(HRPWM)模块经过强化,支持双边沿控制(调频),为精细调节功率开关时序提供了更大自由度。模拟比较器部分增设了10 位内部基准,并可直接路由至 PWM 输出进行控制,提升了响应速度与系统可靠性。ADC 支持在0 V至3.3V的固定满量程范围内进行转换,并允许通过过VREFHI/VREFLO 基准实现比例运算,满足多种传感器与信号源的接入需求。此外,ADC 接口经过优化,具备低开销与低延迟特性,确保采样数据能够快速进入处理环节,为实时闭环控制提供及时、精准的数据支撑。
主要特性
高效32 位 CPU (TMS320C28x)
字节序:小端字节序
器件和系统均可实现低成本:3.3V 单电源、无需电源时序、集成型加电和欠压复位、可采用低至38 引脚小型封装、低功耗、无模拟支持引脚;
时钟:两个内部零引脚振荡器、片上晶振振荡器和外部时钟输入、看门狗计时器模块、丢失时钟检测电路
多达22 个具有输入滤波功能且可单独编程的多路复用 GPIO 引脚
可支持所有外设中断的外设中断扩展(PIE) 模块
三个32 位 CPU 计时器
每个增强型脉宽调制器(ePWM) 中均有一个独立的 16 位计时器
片上存储器:闪存,SARAM,OTP,引导 ROM 可用
代码安全模块
128 位安全密钥和锁:保护安全内存块、防止固件逆向工程
串行端口外设:一个串行通信接口(SCI) 通用异步接收器/发送器 (UART) 模块、一个串行外设接口(SPI) 模块、一个内部集成电路(I2C) 模块
增强型控制外设:ePWM、高分辨率PWM (HRPWM)、增强型捕捉(eCAP) 模块、模数转换器(ADC)、片上温度传感器、比较器
高级仿真特性:分析和断点功能、通过硬件进行实时调试
封装选项:
38 引脚 DA Thin Shrink Small-Outline Package (TSSOP)
48 引脚 PT Low-Profile Quad Flatpack (LQFP)
温度选项:
T:–40°C 至 105°C
S:–40°C 至 125°C
Q:–40°C 至 125°C 的环境温度范围
(通过针对汽车应用的 AEC Q100 认证)

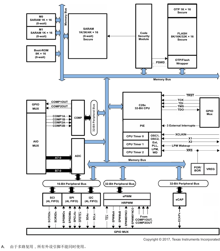
功能框图
武芯科技作为通用型芯片烧录器制造商,专注于IC烧录、测试领域。在持续优化更新烧录软件的同时,也在积极扩充和兼容各大厂商的芯片型号的烧录。ET9800烧录器支持一拖八烧录,同时提供联机、脱机等工作模式,可全方位满足德州仪器(TI)TMS320F28023PT、TMS320F28023(ISP)、TMS320F28021(ISP)等芯片的裸片离线烧录与在板烧录的量产需求。

ET9800是一款支持联机、脱机的量产型高速烧录器。采用高性能ARM+FPGA的硬件架构设计,编程带宽高达1.6Gb/s;内置128GB eMMC母头模块,能高效提升eMMC母片拷贝的量产效率;配备4.3英寸LCD触摸屏,优化脱机操作的交互体验;支持“一拖八”并行烧录,可实现复杂多样的烧录需求;且设备集成多种丰富接口,涵盖100/1000M以太网、SD卡、USB2.0 Device、RS-232串口、电源开关及接地端子等,灵活适配多元应用场景。同时提供上位机与下位机软件,支持自动化场景定制,适配智能化产线需求;支持各大厂商各种封装的MCU、eMMC、SPI、Nor/Nand flash、Parallel Nor/Nand flash、EEPROM及DSP等类型芯片,烧写稳定、高效。为客户提供创新的多场景芯片(IC)烧录解决方案。